首页 / 新闻中心 / 公司新闻
河南省工业和信息化厅关于举办第九届“创客中国”河南省中小企业创新创业大赛的通知
发布日期:2024-05-15 14:46:00
河南省工业和信息化厅关于举办第九届“创客中国”河南省中小企业创新创业大赛的通知
cover_image

河南省工业和信息化厅关于举办第九届“创客中国”河南省中小企业创新创业大赛的通知

兰考青创互联企业管理有限公司
2024年05月15日 14:46

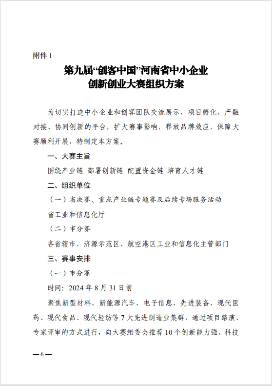
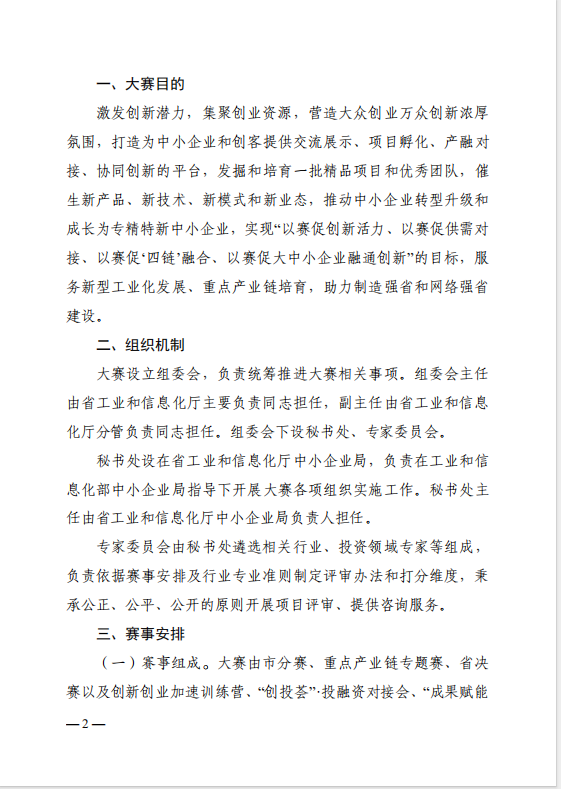
  深入贯彻落实党中央、国务院和省委、省政府关于促进中小企业高质量发展的决策部署,进一步营造创新创业氛围,激发创新创业活力,提升中小企业创新能力和专业化水平,服务新型工业化发展、重点产业链培育,省工业和信息化厅决定举办第九届“创客中国”河南省中小企业创新创业大赛(以下简称大赛)。现将有关事项通知如下:


上一篇:河南省工业和信息化厅关于举办第九届“创客中国”河南省中小企业创新创业大赛的通知

上一篇:喜报--恭贺在孵企业兰考县鑫丰农业服务有限公司获得开封市2025年区域社会化服务中心

扫一扫,关注我们扫一扫,关注我们

18317878473